
对于食物过敏患者来说,生活就像是一场永无止境的扫雷游戏。花生、海鲜、牛奶……这些普通人眼中的美味,对他们而言可能是一剂毒药。轻则起疹子、肚子疼,重则喉头水肿、休克甚至危及生命。目前的医疗建议大多简单粗暴:惹不起,躲得起。只要不吃,就万事大吉。
但这并不解决根本问题。意外误食防不胜防,而且为了避开过敏原,许多人的生活质量大打折扣。你可能听说过“脱敏疗法”,即通过长期摄入极微量的过敏原,让身体慢慢适应。这种方法虽然有效,但风险高、耗时长,且对于已经产生严重过敏反应的“老病号”来说,往往效果不佳,甚至可能诱发危险的全身性反应。
这就引出了免疫学界一个长期存在的认知冲突:
我们都知道,如果在婴儿时期早期接触花生等食物,可以有效预防过敏的发生,这被称为“口服耐受”(Oral Tolerance)。既然“吃”能预防过敏,为什么对于已经过敏的成年人,“吃”反而成了催命符?
最新的研究告诉我们,这背后的关键在于免疫系统是否已经“有了成见”。一旦免疫系统对某种食物形成了“这是敌人”的记忆(致敏),单纯的进食不仅无法消除敌意,反而会激怒免疫细胞,引发战争。
然而,来自日本大阪大学免疫学前沿研究中心的科学家们带来了一个令人振奋的消息。他们在《The Journal of Experimental Medicine》上发表的最新研究发现,只要在进食过敏原的同时,按下一个免疫系统的“静音键”,就能让已经致敏的小鼠重新接纳过敏原,彻底治愈过敏反应。这意味着,我们或许真的能让免疫系统“重回出厂设置”。
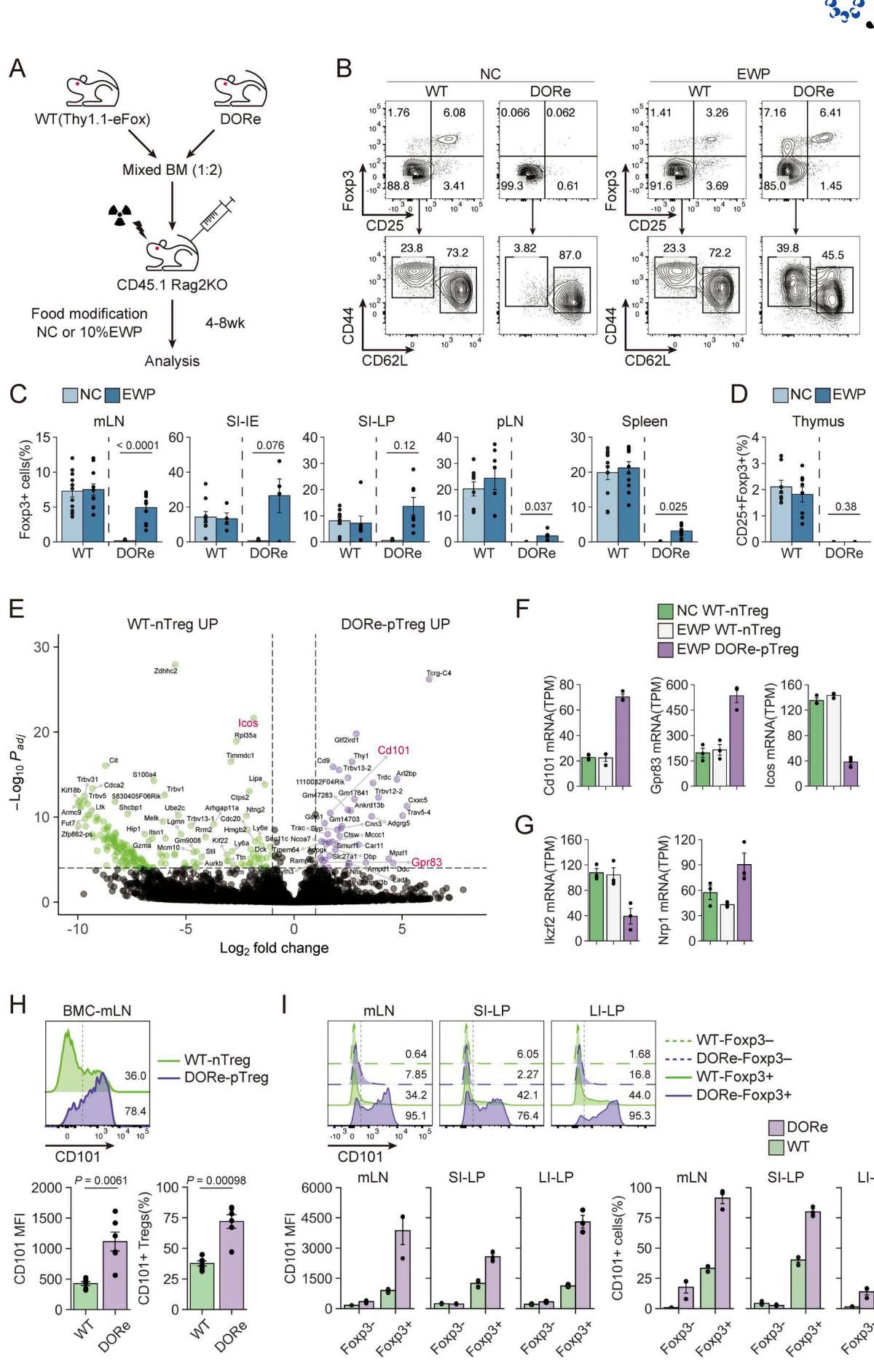
为了解开这个谜题,研究人员首先用小鼠做了一个对比实验。他们使用了一种特殊的基因编辑小鼠(DORe小鼠),这种小鼠体内的T细胞专门识别鸡蛋中的卵清蛋白(OVA)抗原。研究人员通过给小鼠喂食含有卵清蛋白的饲料,来观察免疫反应。
如图[1]所示,实验结果非常直观:
从图[1]的实验数据中我们能清晰地看到,对于已经致敏的机体,单独的抗原暴露不仅无效,甚至有害。这就像是如果两个人只是陌生人,多吃几顿饭能成朋友;但如果两人已经是仇人,强行坐一桌吃饭只会打起来。
那么,有没有办法把“仇人”变回“朋友”呢?研究人员把目光投向了那些在肠道里新产生的“和平卫士”——pTreg细胞。
如果说调节性T细胞(Treg)是免疫系统的“和平卫士”,那么肠道里产生的这批卫士似乎有着特殊的身份标识。研究团队发现,通过口服抗原诱导出来的调节性T细胞,其表面高表达一种叫做CD101的分子。而在其他部位产生的、或者天生就有的调节性T细胞,往往很少表达这个分子。
这不仅仅是一个标签。从图[2]的数据中我们可以看到,当小鼠食用了含有卵清蛋白的饲料后,肠道淋巴组织中大量涌现出表达CD101的调节性T细胞(CD101+ pTreg)。基因分析显示,这些细胞非常“敬业”,它们的基因组在关键位置发生了“去甲基化”修饰,这意味着它们的功能非常稳定,不容易叛变。换句话说,只要这种CD101+的细胞足够多,免疫系统就能保持长期的冷静和宽容。
接下来的问题就是:既然我们知道了这种细胞能治病,那怎么在那些已经过敏的“老病号”体内大量制造它们呢?
这正是本项研究最核心的突破口。免疫学的基本原理告诉我们,T细胞要发起攻击,通常需要两个信号:
在过敏患者体内,只要一吃抗原,这两个信号就会同时亮起红灯,导致剧烈的免疫攻击。但是,如果我们在给抗原(第一信号)的同时,人为地切断“开火授权”(第二信号),会发生什么?
研究人员使用了一种名为CTLA4-Ig的药物(临床上已用于治疗类风湿关节炎等疾病),它能精准阻断CD28共刺激信号。简单来说,它就像给免疫系统按下了“静音键”或“冷静剂”。
奇迹发生了。研究人员对已经严重过敏的小鼠进行了如下操作:
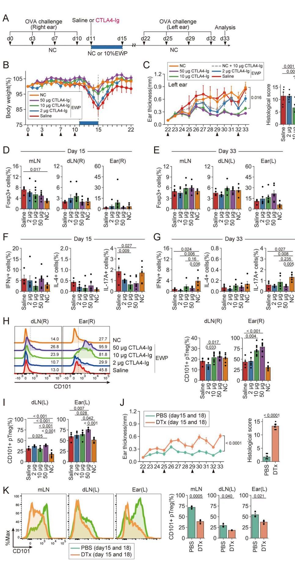
如图[3]所示,结果令人震惊:
这一发现颠覆了我们对过敏治疗的认知:原来“吃”不是禁忌,关键在于怎么吃。 如果在进食的同时阻断了那个躁动的“开火信号”,原本会导致过敏的食物,竟然变成了治愈过敏的良药。
这项研究最令人兴奋的地方在于,它所使用的“秘密武器”——CTLA4-Ig,并不是什么遥不可及的科幻产物,而是一种已经在临床上广泛使用的药物(通用名为阿巴西普,Abatacept),常用于治疗类风湿性关节炎等自身免疫性疾病。这意味着,这种新疗法的安全性在很大程度上已经得到了验证,将其转化为人类过敏治疗方案的距离,可能比我们想象的要近得多。
试想一下,未来的过敏治疗可能不再是漫长且充满风险的脱敏训练,也不再是仅仅依赖抗过敏药来压制症状。患者或许只需要在医生的指导下,接受一次免疫调节注射,然后回家正常享用一顿含有过敏原的“治疗餐”。在这个过程中,免疫系统在药物的帮助下,重新学习如何与食物和平共处,把那些曾经的“死敌”重新拉回“朋友”名单。
更广阔的前景在于,这种“阻断共刺激信号 + 抗原暴露”的策略,其逻辑是通用的。它不仅适用于花生、鸡蛋等食物过敏,理论上也可以应用于花粉症、尘螨过敏,甚至是更复杂的自身免疫性肠病(如克罗恩病、溃疡性结肠炎),后者往往也是因为免疫系统对肠道内的正常菌群产生了误判。
当然,从老鼠模型到人类临床应用,还有很长的一段路要走。人类的过敏反应远比实验室环境复杂,如何确定药物的剂量、给药的时机,以及这种耐受性究竟能维持多久,都是科学家们下一步需要攻克的难题。但至少,这项研究为我们推开了一扇门,让我们看到了治愈过敏的另一种可能:与其终身躲避,不如教会免疫系统学会“宽容”。
也许在不久的将来,对于过敏患者来说,“想吃就吃”将不再是一个遥不可及的奢望,而是一种触手可及的自由。
本文由超能文献“资讯AI智能体”基于4000万篇Pubmed文献自主选题与撰写,并经AI核查及编辑团队二次人工审校。内容仅供学术交流参考,不代表任何医学建议。