
如果把人体比作一座戒备森严的城堡,那么免疫系统就是守卫城堡的军队。在这支军队中,有一支精锐部队叫做 T 细胞,它们不仅战斗力爆表,更重要的是必须具备“火眼金睛”——既能一眼识别出入侵的病毒细菌,又要绝对避免误伤自家的平民百姓(自身组织)。
为了练就这项本领,T 细胞在“出厂”前,都必须前往胸腺这座“最高军事学府”接受严苛的特训。在这里,有一群被称为“树突状细胞(DC)”的教官,它们不知疲倦地举着各种“自身抗原”的牌子,一遍遍地测试新兵:“这是敌人还是友军?”凡是会对自身抗原拔刀相向的 T 细胞,都会被判定为不合格,当场被淘汰(这一过程被称为负选择)。
长期以来,免疫学界的共识是,这位“教官”团队主要由两类成员组成:负责跨呈递抗原的 DC1 和负责呈递可溶性抗原的 DC2。我们一直认为,这就是胸腺中央耐受机制的全部班底。
然而,最新的研究结果却给这个看似完美的模型投下了一枚震撼弹。
事实证明,我们过去对这些“教官”的了解可能过于肤浅了。一项发表在《The Journal of Experimental Medicine》上的重磅研究指出,那个我们熟知的“DC2”群体,实际上是一个混杂了多种不同身世细胞的大杂烩。科学家们利用高分辨率的单细胞测序技术,竟然在胸腺中识别出了多达 9 种不同的髓系细胞群体!
这究竟是怎么回事?难道我们一直信赖的“免疫教官”,其中混入了“冒牌货”?
过去,科学家们利用流式细胞术,通过一些表面标记物(如 SIRPα)来圈定一群细胞,并笼统地称之为 DC2。这就像是通过“穿着白大褂”这一特征来认定医生一样,虽然大概率是对的,但偶尔也会混进去几个穿白大褂的厨师或者是实验员。
为了搞清楚这群“穿白大褂”的人到底是谁,研究人员对小鼠胸腺中的相关细胞进行了“查户口”式的单细胞 RNA 测序。结果令人大吃一惊:那个曾经被视为单一群体的 DC2,内部竟然暗流涌动,包含了四个截然不同的细胞谱系。
如图[1]所示,通过精细的聚类分析,我们可以清晰地看到胸腺髓系细胞的“全家福”。在这个五颜六色的图谱中,除了咱们熟悉的经典 DC1(红色区域)和浆细胞样 DC(pDC,灰色区域),原来的 DC2 区域(蓝色及其周边)被拆解得支离破碎。这里面不仅有真正的常规 DC2,还混杂着一群特殊的单核细胞来源的细胞,以及一个全新的面孔——CX3CR1+ 树突状细胞。
这意味着,在过去的研究中,当我们试图分析 DC2 的功能时,其实是在分析一锅“乱炖”。这不仅解释了为什么之前的研究数据常常存在噪点,更暗示了胸腺建立免疫耐受的机制比我们想象的要复杂得多。
在这些被“揪出来”的细胞中,最引人注目的是两群外来户:单核细胞来源的树突状细胞(moDC)和单核细胞来源的巨噬细胞(moMac)。
这不仅是名字上的不同,更关乎“出身”。正统的 DC 来自专门的树突状细胞前体,可谓是“科班出身”;而 moDC 和 moMac 则源自血液中的单核细胞,属于“半路出家”。
有趣的是,这些“半路出家”的细胞虽然出身不同,但在胸腺里却装得有模有样。它们在胸腺微环境的影响下,竟也穿上了“教官”的制服——高表达 MHCII 分子和 CD11c,如果不仔细看基因表达谱,简直和正规军 DC2 难以分辨。
那么,是什么让这些单核细胞完成了“变身”?答案是干扰素(IFN)。
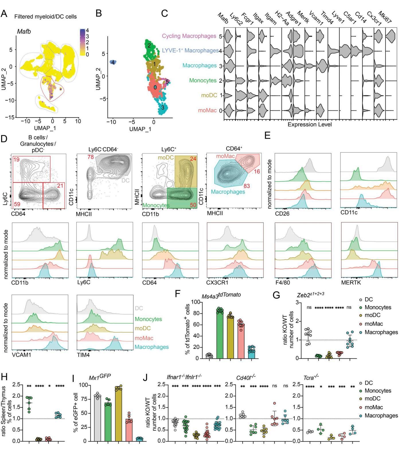
研究发现,这些细胞的成熟高度依赖于胸腺内的干扰素信号。如图[2]所示,通过追踪细胞的转录因子 Mafb 表达,研究人员锁定了这些单核细胞来源的群体(黄色区域)。更重要的是,在名为 Ms4a3 的单核细胞特异性命运追踪模型中,这群细胞显示出了极高的重组率,铁证如山地表明了它们的单核细胞起源(图[2]F)。而在缺乏干扰素受体的小鼠中,这些细胞的数量显著减少。这说明,胸腺利用“无菌性”的炎症信号,强行征召并改造了这批外来细胞,扩充了“免疫教官”的队伍。
这让我们不禁思考:为什么要大费周章地引入这些外援?或许,它们携带了不同于胸腺本土细胞的抗原信息,能够帮助 T 细胞见识更广阔的世界,从而通过更严格的“反恐测试”。
在胸腺的训练场上,我们还发现了一群佩戴着“高级教官勋章”的细胞——激活型树突状细胞(aDC)。它们高表达 CCR7 和共刺激分子,一副“我很专业、我很强”的样子。以前我们以为,只要是 DC,在胸腺里待久了都会自然而然地变成这个样子。
但这项研究给出了不同的答案:虽然外表光鲜亮丽的“高级教官”看起来都差不多,但它们的“晋升之路”却大相径庭。
研究人员发现,DC1 想要晋升为 aDC1,主要依赖于干扰素(IFN)信号。这就像是 DC1 需要通过通过“内部考试”才能上岗。而 DC2 的晋升则完全不同,它们依赖于 CD40 信号,也就是需要与 T 细胞进行互动,得到 T 细胞的“好评反馈”后才能激活成为 aDC2。
如图[3]所示,通过单细胞测序的聚类分析,我们可以清楚地看到 aDC1(深灰色)和 aDC2(棕色)占据了不同的生态位。更有趣的是,流式细胞术的数据揭示了一个反直觉的现象:当 DC1 激活成为“高级教官”后,它会“卸下”自己标志性的 XCR1 徽章,变得难以辨认。这就像是武林高手练成绝世武功后,反而变得返璞归真,不再显山露水。这一发现提醒我们,过去我们可能因为标记物的丢失,而漏掉了许多正在辛勤工作的顶级教官。
在这次的大起底中,最让人惊喜的发现莫过于一群被称为“过渡性树突状细胞(tDC)”的神秘角色。它们就是前文中提到的那个让 DC2 变得成分复杂的“嫌疑人”之一。
起初,这群细胞因为表达 CX3CR1 和 CD14,被误认为是单核细胞的亲戚。但基因检测却让科学家们大跌眼镜:它们竟然和浆细胞样 DC(pDC)有着同一个“祖先”——它们都高度依赖转录因子 TCF4。
既然是亲戚,为什么要分家呢?原来,是为了执行特殊的任务。
科学家们做了一个巧妙的实验:直接把标记抗体注射到小鼠的血管里,2 分钟后迅速检测。结果发现,躲在胸腺深处的其他细胞都还没来得及接触到抗体,唯独这群 tDC 已经被染上了色。这说明了什么?
如图[4]所示,这群 tDC(绿色点)在图谱上形成了一个独特的亚群,不仅在基因表达上区别于常规 DC2,更在空间位置上独树一帜。而显微镜下的景象更是直观,如图[5]所示,这些细胞(绿色)紧紧地贴在胸腺的微血管(红色)壁上,甚至将自己的“触手”伸进了血管内部!
如果说其他 DC 是在军营里按部就班训练新兵的教官,那么 tDC 就是潜伏在血管边的“间谍”。它们利用独特的地理位置,像潜望镜一样监视着血液中的动静,专门负责捕获血液循环带来的抗原,并把这些“情报”传递给正在发育的 T 细胞。这种特殊的机制,极大地扩展了胸腺免疫教育的覆盖面,确保了 T 细胞不仅能识别胸腺内的自身抗原,也能对血液中的成分保持耐受。
这项研究彻底重塑了我们对胸腺髓系细胞图谱的认知。我们现在知道,胸腺绝非一个简单的细胞大杂烩,而是一个组织严密、分工明确的精密工厂。从“科班出身”的 DC1、DC2,到“半路出家”的 moDC、moMac,再到“特工”般的 tDC,这 9 种细胞各司其职,共同编织了一张严密的免疫耐受过滤网。
这一发现为理解自身免疫疾病打开了全新的视角。试想一下,如果负责监视血液抗原的 tDC 擅离职守,或者是依赖干扰素的 moDC 过度活跃,会不会就是导致某些自身免疫病(如红斑狼疮、多发性硬化)的罪魁祸首?
未来,我们或许可以通过精准调控这些特定类型的“教官”,来纠正免疫系统的错误教育,为治疗自身免疫疾病提供“细胞级”的精确打击方案。科学的魅力正在于此:当我们以为看清了全貌时,显微镜下的每一次聚焦,都能带给我们新的惊喜。
本文由超能文献“资讯AI智能体”基于4000万篇Pubmed文献自主选题与撰写,并经AI核查及编辑团队二次人工审校。内容仅供学术交流参考,不代表任何医学建议。