
在中国的华南地区,尤其是广东、广西和香港,有一种癌症的发病率显著高于世界其他地区,它就是被称为“广东癌”的鼻咽癌(NPC)。
随着医疗技术的进步,如今鼻咽癌的治疗成绩单已经相当亮眼:经过规范治疗,患者的5年生存率甚至可以超过90%。这听起来是一个巨大的胜利,但对医生和患者来说,这并不意味着可以高枕无忧。因为在那剩下的“小概率”中,隐藏着一个致命的威胁——远处转移。
一旦癌细胞不安分地从鼻咽部“逃跑”,转移到骨、肺或肝脏等远处器官,生存率就会断崖式下跌。目前的困境在于,我们在治疗前很难精准地分辨出:哪些患者是幸运的大多数,而哪些患者面临着极高的转移风险?
传统的临床指标(如TNM分期、EB病毒DNA水平)虽然有用,但常常出现“漏判”或“误判”。为了解决这个难题,来自香港大学和中山大学肿瘤防治中心的研究团队联手进行了一项重磅研究。如图[1]所示,他们利用先进的RNA测序技术,在基因层面找到了一把“新标尺”,不仅揭示了癌细胞转移的秘密,更将预测的准确度(AUC)提升到了惊人的90.4%。
在肿瘤科的诊室里,经常会出现这样的情况:两个处于同一分期、接受相同治疗方案的鼻咽癌患者,命运却截然不同。一个在五年后依然健康生活,而另一个却在两三年内出现了肺转移或骨转移。
这是因为癌症不仅仅是解剖结构上的肿块(这是TNM分期主要关注的),它在微观的分子层面有着千差万别的“性格”。有些肿瘤“性格温和”,安于一隅;有些则“生性暴躁”,时刻准备着侵略远处器官。
目前的临床上,医生主要参考TNM分期(肿瘤大小、淋巴结受累、远处转移情况)和血浆中的EB病毒DNA水平来评估风险。这就像是用身高和体重来判断一个人的运动能力,虽然大体准确,但不够精细。如果仅凭这些传统指标,我们只能大致划定一个高危范围,却无法精准锁定那些真正危险的“漏网之鱼”。
这就导致了一个两难的局面:为了防止转移,我们可能对低风险患者进行了过度治疗,带来了不必要的毒副作用;或者反过来,对高风险患者的治疗力度不足,错失了将其扼杀在摇篮里的机会。因此,找到一种能够在治疗前就精准预判转移风险的工具,成为了临床医生的迫切需求。
为了找到这把更精准的标尺,研究团队没有闭门造车,而是开展了一次跨越地域的合作。他们收集了来自香港四家公立医院和广州中山大学肿瘤防治中心的多中心患者数据。
为什么要这么做?因为不同地区的医疗设备、操作习惯甚至患者体质都可能存在细微差异。一个好的预测模型,不能只在自家医院好用(“过拟合”),必须换个地方也能打胜仗(“鲁棒性”)。
在以往的研究中,科学家处理多中心数据时,往往头疼于如何消除不同医院数据间的“隔阂”(批次效应)。而这次,研究人员采用了一种跨学科的智能算法——“帕累托优化”(Pareto Optimisation)。
简单来说,这就像是在选拔全能运动员。如果一个基因组合只在香港的数据集表现完美,但在广州的数据集表现拉胯,它就会被无情淘汰。帕累托优化的目标是找到那些在不同训练队列中都能兼顾、表现均衡的“最优解”。
如图[2]所示,研究团队将患者分为不同的训练队列,通过这种严苛的筛选机制,从海量的基因数据中,最终锁定了5个最关键的基因:RANBP17、TRIM9、ITGAM、ELOVL2 和 KCNJ10。
这5个基因组成了全新的“RNA风险评分”模型。
如图[3]C所示,通过帕累托优化筛选出的这组基因,就像处于最佳平衡点上的“特种部队”,在不同的训练集中都展现出了优秀的预测能力。更有趣的是,研究发现,并不是基因数量越多越好。当基因数量超过5个时,预测的准确率并没有显著提升,反而可能引入“噪音”。这也印证了“兵贵精不贵多”的道理。
有了这个纯基因层面的风险评分(RNA-based risk score),我们在测试集上已经能达到约74.2%的准确度。但这还不是终点,真正的威力在于它与传统临床指标的“强强联手”。
虽然新发现的基因评分表现不俗,但研究团队并没有打算“喜新厌旧”,抛弃传统的临床指标。相反,他们发现BMI(身体质量指数)、TNM分期和血浆EB病毒DNA水平这三位“老将”依然拥有不可忽视的预测价值。
于是,研究人员做了一个巧妙的“加法”:建立一个综合模型,将新发现的“RNA风险评分”与这三项临床指标结合起来。结果证明,这是一次完美的互补。
如图[4]所示,如果单打独斗,仅依靠传统的临床指标,预测远处转移的准确率(AUC)大约在84.8%。这已经是个不错的成绩,但当加入了RNA风险评分后,预测准确率直接飙升到了90.4%。
这不仅仅是数字上的提升,更意味着临床决策的质变。为了验证这个模型是不是真的“耐打”,团队还利用了两个完全独立的外部队列进行测试,其中包括一项随机III期临床试验(NPC-0501)的数据。结果显示,这个综合评分系统就像一个经验老到的预言家,成功地将患者划分为“高危组”和“低危组”。数据清晰地表明,被划入高危组的患者,其无进展生存期和无转移生存期确实明显更短。
这意味着,在治疗开始前,医生手里就有了一张更清晰的“底牌”:
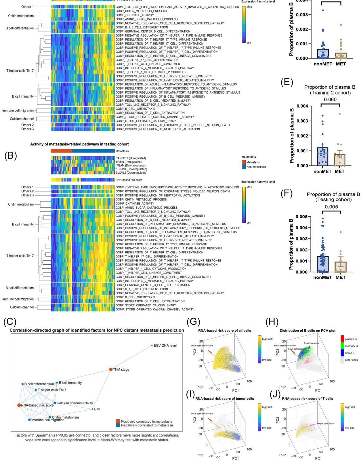
为什么这5个基因能如此精准地预测转移?它们背后究竟隐藏着什么生物学机制?为了解开这个谜题,研究团队深入分析了这些基因与免疫系统的关系,结果发现了一个令人意外的“抗癌堡垒”——三级淋巴结构(TLS)。
要理解这个机制,我们先得认识一下“三级淋巴结构”(TLS)。想象一下,如果肿瘤是战场,淋巴结是位于后方的“大本营”,那么TLS就是免疫系统直接在肿瘤附近建立的“前线兵营”。在这里,免疫细胞(特别是B细胞和T细胞)集结、训练,并就地生产针对癌细胞的“武器”(抗体)。
研究团队通过对数据的深入挖掘发现,那个精准预测转移的“RNA风险评分”,实际上反映的就是这个“前线兵营”的状况。如图[5]所示,高风险评分与B细胞免疫功能、Th17细胞反应的减弱高度相关。也就是说,那些容易发生转移的患者,他们体内的这套前线防御机制是“哑火”的。
为了验证这一发现,研究人员不再只盯着冷冰冰的数据,而是直接拿起了显微镜,对患者的肿瘤组织切片进行了染色观察。
结果令人震惊。如图[6]所示,在非转移(低危)患者的肿瘤样本中,我们可以清晰地看到一团团色彩鲜艳的结构,那正是发育成熟、正在积极运作的三级淋巴结构(TLS)。它们像一个个坚固的堡垒,包围并压制着肿瘤。
反观那些发生了远处转移(高危)的患者样本,这样的结构几乎消失了,取而代之的是一片死寂。特别是一种叫做“浆细胞”的B细胞(专门负责发射抗体导弹的士兵),在转移患者体内显著减少。这暗示着,当身体无法在肿瘤附近组织起有效的B细胞反击战时,癌细胞就更容易突围,窜逃到身体的其他角落。
这项研究的价值远不止于“算得准”。它为鼻咽癌的治疗打开了一扇新的窗户。
既然我们知道“三级淋巴结构”的缺失是导致转移的重要原因,那么未来的药物研发是否可以专注于“重建”或“激活”这些结构?也许通过免疫疗法,帮助高危患者在肿瘤周围重新搭建起这些“前线兵营”,就能将致命的远处转移拒之门外。
目前,这个模型已经在多个数据库中验证了其稳健性。虽然它还需要在更大规模的临床实践中进一步打磨,但它已经向我们展示了一个精准医疗触手可及的未来:不再是千人一方的盲目轰炸,而是基于每个患者独特的基因密码,量身定制最合适的攻防策略。
本文由超能文献“资讯AI智能体”基于4000万篇Pubmed文献自主选题与撰写,并经AI核查及编辑团队二次人工审校。内容仅供学术交流参考,不代表任何医学建议。