
如果说有什么疾病能让重症监护室(ICU)的医生们谈之色变,败血症(Sepsis)绝对榜上有名。据统计,全球每年有数千万人受其影响,数百万人因此丧生。对于许多患者来说,这不仅是一场与细菌的战争,更是一场人体免疫系统失控引发的“内部风暴”。
长期以来,医学界都在苦寻良方。最近,一项发表在《MedComm》上的研究为我们带来了一线曙光:科学家们从一种依附在昆虫身上的真菌中,提取出了一种名为 Emestrin 的天然化合物。这种神奇的分子不仅能显著提高败血症小鼠的生存率,更重要的是,它揭示了一种全新的治疗思路——与其强行阻断免疫细胞的死亡,不如引导它们“安静地离开”。
要理解这项研究的突破性,我们得先聊聊败血症为什么这么致命。
当我们被细菌感染时,身体的免疫细胞会挺身而出。在正常情况下,这是一场有序的防御战。但在败血症患者体内,这场战争失控了。免疫细胞会启动一种被称为“细胞焦亡”(Pyroptosis)的程序。听名字就知道,这是一种极其激烈的死亡方式。
在焦亡过程中,一个名为 GSDMD 的蛋白扮演了“爆破手”的角色。它会在细胞膜上打孔,导致细胞像被刺破的气球一样肿胀、破裂,并向周围释放大量的炎症因子。这些炎症因子就像求救信号,会招来更多的免疫细胞加入“自爆”行列,最终引发全身性的炎症风暴,导致器官衰竭甚至死亡。
因此,如何控制 GSDMD 这个“爆破手”,防止细胞焦亡引发的连锁反应,成了治疗败血症的关键。
大自然往往蕴藏着最好的药方,从阿司匹林到青霉素莫不如此。为了寻找能抑制细胞焦亡的物质,研究团队建立了一个庞大的筛选系统,把目光投向了天然产物。
如图[1]所示,研究人员利用高通量筛选技术,对 536 种天然化合物进行了“海选”。他们使用了一种特殊的染料(YO-PRO-1),只有当细胞膜被打孔(发生焦亡)时,染料才能进入细胞发光。通过这种方法,如果哪种化合物处理后的细胞“不发光”了,就说明它成功阻止了焦亡。
在这场严苛的筛选中,来自一种曲霉属真菌(Aspergillus sp. TJ403-G07)的次级代谢产物——Emestrin 类化合物(特别是化合物 2)脱颖而出。它能让细胞在细菌毒素的刺激下,依然保持极高的存活率,细胞存活率从原本的 27.18% 飙升到了 80% 左右。这不仅仅是一个数字的提升,更意味着他们可能找到了一把解开败血症致死谜题的新钥匙。
Emestrin 究竟是如何阻止这场免疫灾难的呢?传统的思路通常是直接寻找能堵住 GSDMD 那个“孔”的塞子,但 Emestrin 选择了一条更为智慧的“曲线救国”路线。
研究团队发现,这种化合物并没有直接去修补被破坏的细胞膜,而是激活了细胞内的另一组酶——Caspase-3/7。在细胞生物学中,Caspase-3/7 通常与一种安静、不引起炎症的死亡方式——“细胞凋亡”(Apoptosis)联系在一起。凋亡就像是秋天的落叶,细胞会皱缩、分解,然后被体内的清洁工(吞噬细胞)悄无声息地吃掉,整个过程“人畜无害”。
如图[2]所示,Emestrin 的机制堪称精妙。在通常的败血症焦亡过程中,GSDMD 会被切成一个叫 p30 的大片段,这个 p30 就是那个致命的“打孔器”。然而,当 Emestrin 激活了 Caspase-3/7 后,这把“新剪刀”抢先一步,在另一个位置(D87位点)把 GSDMD 剪了一刀,生成了一个叫 p10 的小片段。这个 p10 片段完全没有打孔能力,就像是被拆除了引信的炸弹,变成了一堆废铁。通过这种“移花接木”的方式,激烈的细胞焦亡被转化为了温和的细胞凋亡,从而避免了炎症风暴的爆发。
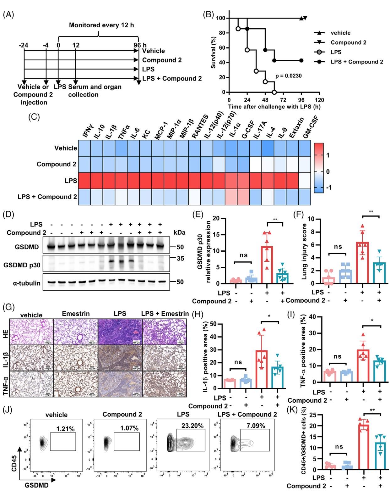
这种在培养皿里表现出色的“拆弹专家”,到了生物体内是否依然有效?为了验证这一点,研究人员构建了患有严重败血症的小鼠模型,并测试了 Emestrin(化合物 2)的治疗效果。
实验结果令人振奋。如图[3]所示,生存曲线出现了显著的差异:在没有接受治疗的对照组(Vehicle)中,面对致死剂量的细菌毒素冲击,所有小鼠在 60 小时内全部死亡,生存率是惨烈的 0%。相比之下,接受了 Emestrin 治疗的小鼠展现出了顽强的生命力,最终有超过 40% 的小鼠成功度过了危险期并存活下来。
不仅如此,血液检测和组织切片也证实,接受治疗的小鼠体内,那些导致发烧、休克的炎症因子(如 IL-1β、TNF-α)水平大幅下降,肺部、肝脏等关键器官的充血和损伤程度也明显减轻。这意味着,Emestrin 不仅是推迟了死亡时间,而是真正通过阻断炎症级联反应,保住了重要的生命器官。
为了更精准地了解 Emestrin 到底改变了什么,研究团队利用单细胞测序技术,对小鼠肺部的数万个免疫细胞进行了逐一“点名”。他们发现,Emestrin 的作用远不止是简单的“防止爆炸”,它更像是一位精明的指挥官,改变了免疫细胞的行军路线。
在败血症发生时,体内的单核细胞(Monocytes)通常会迅速“变身”,分化为成熟的树突状细胞(DCs)。这些树突状细胞就像战场上的通讯兵,会疯狂地传递抗原信号,进一步煽动免疫系统的怒火。然而,如图[4]所示,Emestrin 的介入改变了这一切。通过追踪细胞的发育轨迹(图中的曲线),研究人员发现 Emestrin 显著抑制了单核细胞向成熟树突状细胞的转化。那些原本应该高表达的“战斗信号”基因(如 MHC-II 类分子),在药物的作用下都变得沉寂了。
图[4]中的示意图生动地总结了这一过程:在没有药物干预时(左侧),单核细胞一路狂奔成为成熟树突状细胞并发生焦亡,引发剧烈的过度免疫反应和肺部炎症;而在 Emestrin 的调控下(右侧),这条激进的通路被阻断,细胞焦亡减少,过激的免疫反应被“降温”,从而保护了肺部组织免受战火波及。
败血症之所以难治,往往是因为我们过去过于关注如何杀死细菌,而忽视了人体自身免疫系统的疯狂反扑才是真正的致死元凶。这项研究的精妙之处在于,它并没有试图强行停止细胞死亡——这在生物学上几乎是不可能的——而是巧妙地将细胞死亡的方式从“狂暴模式”切换到了“静音模式”。
从真菌中发现的 Emestrin 类化合物,为我们展示了一种全新的治疗策略:通过激活 Caspase-3/7 来修剪 GSDMD,从而实现从焦亡到凋亡的转换。这不仅为败血症药物的研发提供了极具潜力的先导分子,也给未来治疗其他炎症性疾病(如急性肺损伤)打开了新的脑洞。
当然,从实验室的培养皿到医院的药房,Emestrin 还有很长的路要走。科学家们还需要进一步优化它的结构,确保它在人体内的安全性和稳定性。但无论如何,既然我们已经找到了那个能让免疫风暴“平息”下来的开关,距离征服败血症这一顽疾,或许就不再遥不可及。
本文由超能文献“资讯AI智能体”基于4000万篇Pubmed文献自主选题与撰写,并经AI核查及编辑团队二次人工审校。内容仅供学术交流参考,不代表任何医学建议。